中国足球协会:韦世豪辱骂裁判被停赛6场罚款6万
发布时间:2023-07-19 10:51:00来源: 央视网
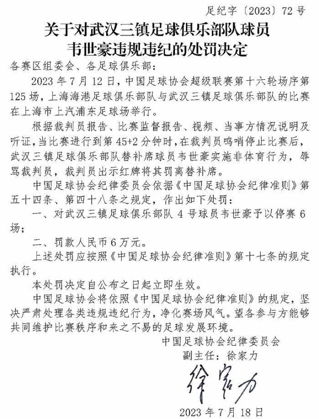
央视网消息:据中国足球协会,7月18日,中国足球协会纪律委员会发布处罚决定:7月12日,上海海港足球俱乐部队与武汉三镇足球俱乐部队的比赛中,当比赛进行到第45+2分钟时,在裁判员鸣哨停止比赛后,武汉三镇足球俱乐部队替补席球员韦世豪实施非体育行为,辱骂裁判员,裁判员出示红牌将其罚离替补席。中国足球协会纪律委员会依据《中国足球协会纪律准则》对其作出停赛6场、罚款6万的处罚。

(责编:常邦丽)
版权声明:凡注明“来源:中国西藏网”或“中国西藏网文”的所有作品,版权归高原(北京)文化传播有限公司。任何媒体转载、摘编、引用,须注明来源中国西藏网和署著作者名,否则将追究相关法律责任。

中国西藏网微博
中国西藏网微信






